What is Ad Dropper?

Ad Dropper is a high-performance content-blocking solution designed for router vendors. It enhances your customers' online experience by blocking ads, trackers, and malicious content at the network level, ensuring a cleaner, faster, and more secure internet for all their devices.

security

Enhanced Security

Blocks undesired and malicious content, reducing annoyances and risks for your end-users to a minimum.

wifi

Network-Wide Protection

Protects every device on your users' home network, from smartphones to smart TVs, with a single firmware integration that can self-update.

speed

Extremely Low CPU Usage

Kernel-space filtering with zero dependencies eliminates delays between kernel and user space. Less than 1% CPU usage under load with minimal memory footprint, even on legacy hardware.

router

See It In Action

Watch Ad Dropper filter content in real-time across Android and Windows devices. Notice how blocking is instantaneous, with zero impact on router performance, regardless of browsing speed.

play_arrow

As our feature set continues to grow, we'll be adding more demonstrations to showcase new capabilities. Check back regularly to see how Ad Dropper evolves!

Each demo highlights upcoming features at the end, so be sure to watch through to see what's coming next.

Tested Configuration

OpenWRT One gateway • Mediatek MT7981B CPU • MT7976C Wi-Fi chipset

Why Choose Ad Dropper?

shield_lock

Always Local

No cloud filtering, no logging, minimal telemetry. All processing happens on-device with universal DNS filtering coverage across Windows, Linux, macOS, and Android. Your customers have complete control over their data.

speed

Exceptional Performance

Kernel-space filtering with zero dependencies on iptables or nftables delivers line-rate performance. Hardware acceleration support when compatible drivers are available. Less than 1% CPU usage under load, even on legacy hardware.*

autorenew

Self-Maintaining

Automatic blocklist updates and self-updating software keep your customers protected without any intervention from you or your support team.

groups

Focus on What Matters

We work on what we know best: filtering technology and threat intelligence. You focus on what's most important to you: your products and customers.

*The Linux kernel version needs to be recent enough to support the core requirements

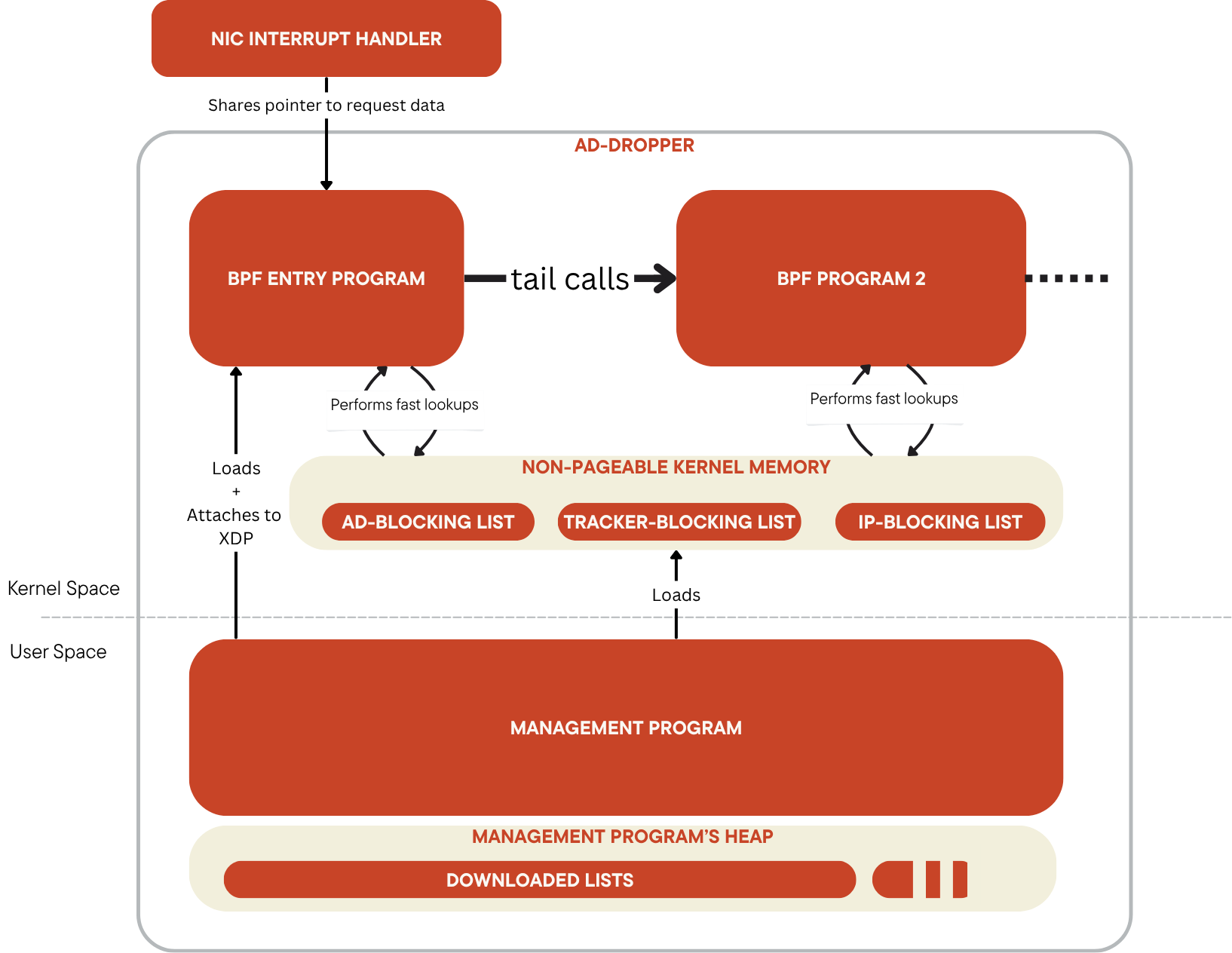
How It Works

Ad Dropper uses eBPF technology to filter DNS requests directly in kernel space, delivering line-rate performance with minimal resource usage.

1

Filter List Management

The management program downloads and caches filter lists, loading them into kernel data structures in non-pageable memory for ultra-fast lookups.

2

eBPF Program Loading

eBPF programs are loaded into kernel memory. The entry program handles essential features and can chain additional programs based on router capabilities and memory constraints.

3

Kernel-Space Filtering

When the NIC receives DNS requests, the interrupt handler shares a pointer to the request data with the BPF entry program. Blocking decisions are made instantly in kernel space without context switching.

4

Event Reporting

Blocking events are lazily reported to user space for logging and analytics. The speed of event collection does not impact the filtering performance.

5

Thread-Safe Parallelization

The kernel automatically parallelizes BPF program execution based on request volume. Multiple parallel instances safely report to a single management program, minimizing user-space footprint.

Ad Dropper Architecture Diagram

Collaboration

The Next Steps

Customization & Co-development

Ad Dropper has been successfully tested on OpenWRT One gateway hardware with Mediatek MT7981B CPU and MT7976C Wi-Fi chipset. Our kernel-space architecture with zero dependencies makes it easy to port to your specific hardware platform.

We offer flexible partnership models including licensing, custom implementations, and co-development opportunities. Our team provides hands-on technical integration support to ensure Ad Dropper works seamlessly with your firmware, management interfaces, and existing services.

Tested Hardware

  • • OpenWRT One gateway platform
  • • Mediatek MT7981B CPU
  • • MT7976C Wi-Fi chipset

Partnership Options

  • license

    Licensing

    Flexible licensing terms tailored to your product line and market reach.

  • integration_instructions

    Technical Integration

    Hands-on support for firmware integration and hardware platform optimization.

  • tune

    Custom Implementations

    Develop custom features and filtering rules specific to your target market.

  • monitoring

    Analytics & Reporting

    Build value-added services with custom dashboards and reporting tools.

Start a Conversation

Partner with us

We're looking for router vendors to partner with us in bringing advanced content-blocking capabilities to market. If you're interested in differentiating your product line with industry-leading protection, please reach out.